食品安全常识
Brand Information
15
2025
-
12
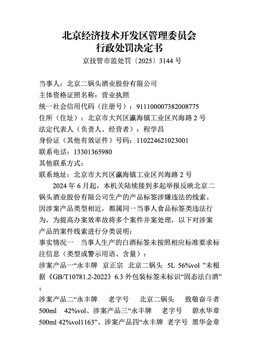
违反食物平安法 二锅头被罚10万元
中新网12月12日电(吴家驹)国度企业信用消息公示系统显示,近日,二锅头酒业股份无限公司因违反食物平安法相关,被经济手艺开辟区办理委员会罚款10万元。

次要违法现实显示,该公司存正在食物标签未标注“固态法白酒”、食物标签未标注警示语、食物标签不合适施行尺度要求。
上一篇:江山永念!悼南京大屠难
上一篇:江山永念!悼南京大屠难